強制檢測
強制檢測涉非本地確診個案 慈雲山慈正邨正德樓上榜居民須強檢 強制檢測紅十字會甘迺迪中心等10校爆流感 師生訪客須檢測 強制檢測大埔逸瓏坊Market Place覆檢 4幼稚園爆上呼吸道上榜 強制檢測三幼稚園爆上呼吸道感染須強檢 藍田聖匠幼稚園上榜 強制. 政府7日宣布除個別情况外被納入新型冠狀病毒強制檢測的人由8日起必須到流動採樣站 社區檢測中心 或認可本地醫療檢測機構由專業人員進行鼻腔和.
註有關最新資訊可同時參閱每日新聞公報 受限區域視乎疫情發展及防控需要政府會劃出受限區域並發出檢測及限制 宣告限制在區內的人士須留在其處所並按政府安排接受強制檢測待相關.

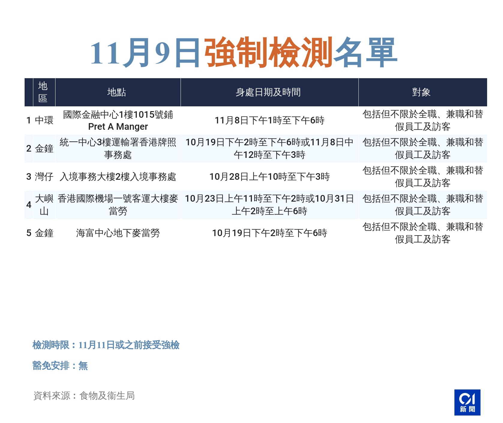
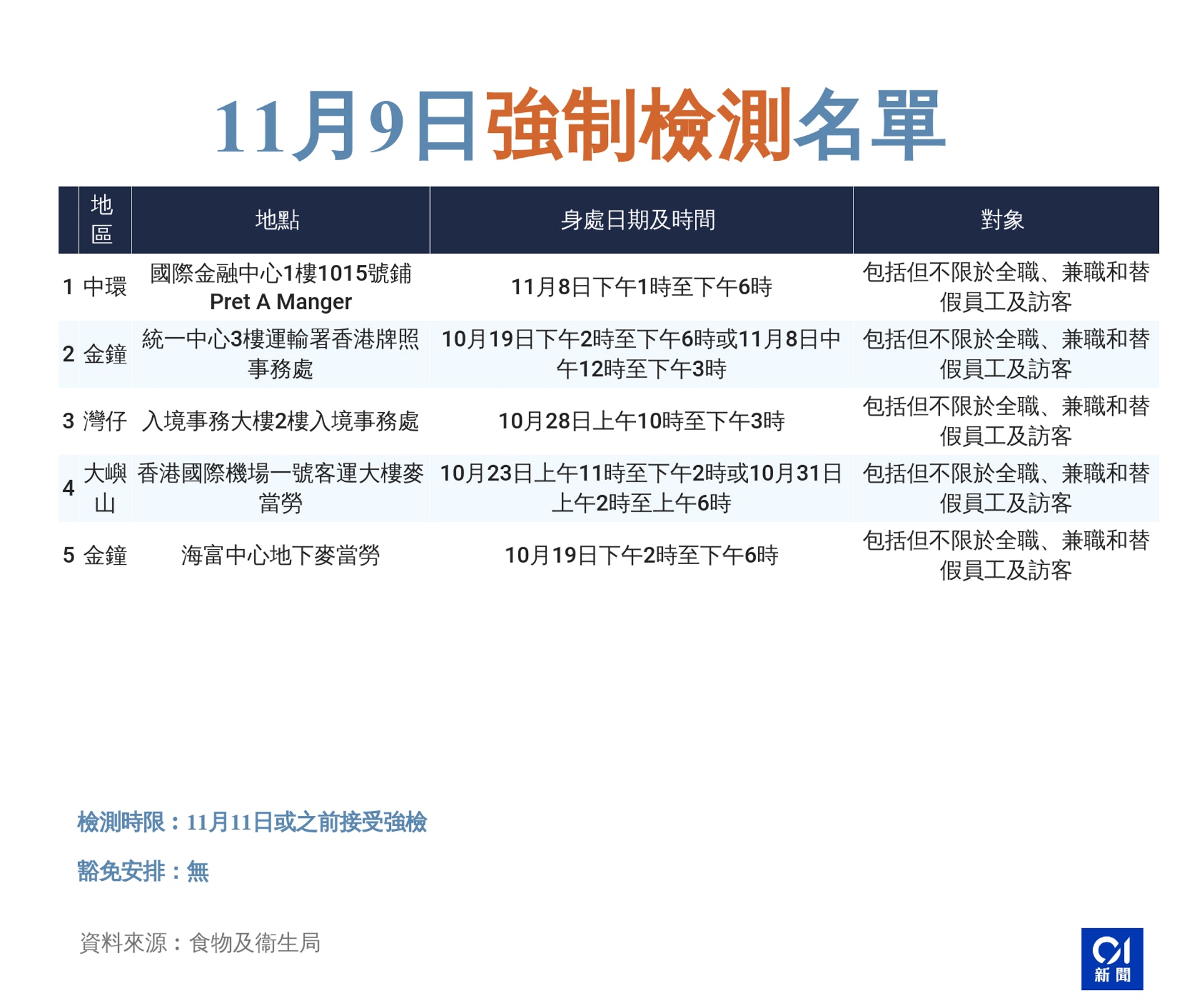
強制檢測. To print the whole chapter in HTML please click at the bottom of the TOC panel and then click Please set the page orientation to Landscape for printing of bilingual texts on a single page. Now新聞台政府刊憲要求於指定期間曾身處4個指明地方的人士須接受強制檢測名單如下已經完成 2019 冠狀病毒病疫苗接種的人士會獲視為已遵從強制檢測公告的規定1. 任何在 2021 年 10 月 15 日至 10 月 28 日期間.
任何在2021 年9 月17 日至10 月13 日期間曾身處香港新界大埔科進路9 號天賦海灣3 期-海鑽10 座超過兩小時的人士包括但不限於住客訪客. 任何在二 二一年八月二十八日下午六時至下午十一時期間曾身處香港九龍旺角通菜街 104-106 號地下點點心的人士. 不遵從強制檢測令即屬犯罪並可處罰款25000元及監禁六個月 政府重申發出強制檢測公告的目的是為了盡快堵截2019冠狀病毒病在社區散播以保障整體的公眾衞生安全應受檢人士應在合理可行範圍內採取適當個人防疫措施包括佩戴口罩及保持手部.
任何在 2021 年 10 月 17 日至 10 月 21 日期間曾身處郵輪海洋光譜號超過兩小時的人士包括但不限於全職兼職和替假員工及乘客須於 2021 年 11月 9 日或之前接受檢. Now新聞台政府刊憲要求於指定期間曾身處3個指明地方的人士須接受強制檢測 名單如下 已經完成 2019 冠狀病毒病疫苗接種的人士會獲視為已遵從強制檢測公告的規定 1. 附件 曾逗留內地及澳門抵港人士的檢測安排 二 二一年六月二日或之前抵 港三日或之後抵 經陸路口岸抵港 已完成接種疫 苗或使用回 港易計劃的 人士.
社區檢測中心透過病毒檢測更好掌握2019冠狀病毒社區感染情況政府檢測病毒有助盡早識別隱性患者以達致早識別早隔離早治療的目標阻截病毒在社區傳播以盡快紓緩疫情減輕醫療系統負擔保障公共衞生及市民健康Community testing centres aim to achieve the objective of early. Explore 強制檢測 at Facebook. 強制檢測港會職員訪英返港初確診 住所碧瑤灣21座等5處上榜 新冠肺炎何栢良取消豁免檢疫理所當然 促交代檢測次數方法 強制檢測紅十字會甘迺迪中心等10校爆流感 師生訪客須檢測 強制檢測涉非本地確診個案 慈雲山慈正邨正德樓上榜居民須強檢.
附件一 2021年10月13日 強制檢測公告詳情 a. 任何在 2021 年 10 月 22 日至 11 月 4 日期間曾身處任何下列指明地方超過兩小時的人士包括但不限於全職兼. 強制檢測 強制檢測大廈 新冠疫苗 新冠肺炎 新型冠狀病毒 新型冠狀病毒肺炎 流動採樣站.
L452R變異病毒株 強制檢測 復陽 中共病毒. Explore 強制檢測 at Facebook.

新冠肺炎 油尖旺區確診個案續增碧荷樓 新填地街唐樓渠管傳播病毒問題多 測量師 喉管設計 接駁不達標 無u形隔氣 附強制檢測大廈名單 明報健康網

政府在屯門指明 受限區域 執行限制與檢測宣告及強制檢測公告 附圖
強制檢測公告 衞生署衞生防護中心centre For Health Protection Dh Facebook

政府完成就上環指明 受限區域 的限制與檢測宣告及對違反強制檢測公告的執法行動 附圖
政府新聞網 強制檢測 政府提醒 喺強制檢測公告所列期間去過指明跳舞場所嘅人士 可以透過呢5 Facebook

政府完成就屯門指明 受限區域 的限制與檢測宣告及對違反強制檢測公告的執法行動 附圖










